细胞自噬构成了一个防御性的机制,以克服骨关节炎软骨的老化和凋亡。一些与细胞自噬相关的细胞因子和转录因子在骨关节炎中的退行性病变级联反应中发挥了重要作用。注入富血小板血浆(PRP)相关的细胞疗法近期涌现出来,作为包括OA在内很多疾病的有富有前景的疗法。但是,PRP改善软骨修复的主要作用机制仍然未知。本研究的目的是调查PRP对软骨再生的效果,并且阐明PRP促进软骨再生的机制。
本研究将骨关节炎软骨细胞与从健康供体中获得的增加了浓度的PRP进行共培养。应用WST8增殖检测和细胞计数法评估PRP对软骨增殖的影响。应用流式细胞仪分析去确定细胞自噬、凋亡和细胞间IL-4、IL-10和IL13水平。同时使用定量聚合酶链式反应(qPCR)方法确定细胞自噬标记物BECLIN和LC3II的表达水平。qPCR和ELISA被用来测定组织中和共培养媒介中的ADAMDTS-5、MMP3、MMP13、TIMP-1-2-3、aggregan、二型Collagen、TGF-β, Cox-2, Il-6, FOXO1, FOXO3, 和HIF-1.
研究结果发现,PRP显著提升了骨关节炎软骨细胞中的软骨细胞增殖,降低了凋亡,并且增加了细胞自噬及其标志物、以及调节子FOXO1 FOXO3和HIF-1的表达。而且,PRP导致了MMP3, MMP13, and ADAMTS-5, IL-6 和COX-2等的剂量反应的显著降低,而增加TGF-β, aggregan、collagen type 2, TIMPs 和 intracellular IL-4, IL-10, IL-13等.
本研究的结果表明PRP可能是治疗OA的潜在治疗工具。
表1:实时PCR引物序列列表。


图1:PRP对软骨细胞增殖的影响。将105个软骨细胞接种于6个孔板中,分别加入或不加入不同浓度的PRP(5%、10%和20%),培养48 h。(A)显微镜下观察,PRP处理软骨细胞形态正常,细胞数量增加。(B)通过细胞计数法和(C) WST-8增殖试验评估软骨细胞的增殖。两项试验均显示软骨细胞增殖率显著增加。数据代表了五个独立的实验。数据以平均值±SD表示。组间差异显著*P 0.05, * * P 0.005 * * * P 0.001。

图2:增加PRP浓度对软骨细胞自噬的影响。通过不同的方法评估自噬:A) Giemsa染色显示空泡形成的剂量依赖性增加;(B)自噬体检测反应后的流式细胞术显示自噬体形成增加。Real - time PCR实验显示,随着PRP剂量的增加,(C) BECLIN和(D) LC3II mRNA水平显著升高。在(E) FOXO1, FOXO3和(F) HIF-1对增加PRP剂量的反应中也观察到类似的结果。数据代表了五个独立的实验。数据以平均值±SD表示。组间差异显著*P 0.05, * * P 0.005 * * * P 0.001。

图3:PRP对软骨细胞静止的影响。用碘化丙啶(PI)法测定不同浓度PRP处理软骨细胞的细胞死亡水平。染色显示,静息细胞百分比呈剂量依赖性增加。数据代表了五个独立的实验。数据以平均值±SD表示。

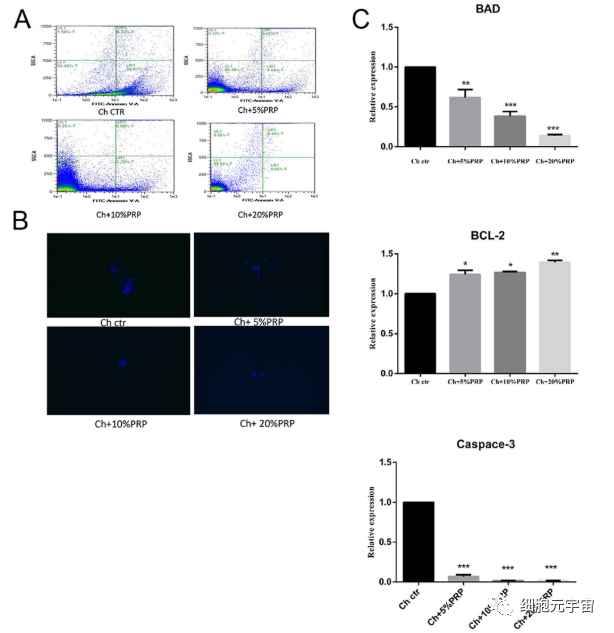
图4:PRP对软骨细胞死亡的影响。(A) Annexin V/PI流式细胞术分析显示细胞死亡率下降。减少率是通过从对照中减去这个值来计算的。(B) Dapi染色显示蓝色荧光相对于PRP浓度的增加而下降。(C) real time PCR显示BCL2 mRNA水平升高,BAD和Caspace-3 mRNA水平下降。结果显示为对照的百分比。数据代表五个独立实验的平均值±标准差。组间差异显著*P 0.05, * * P 0.005 * * * P 0.001。

图5:PRP对TGFβ、IL-6、COX2表达的影响实时荧光定量PCR检测OA供体OA软骨组织中TGFβ、IL-6和COX2的表达。数值代表了8个独立实验。数据以平均值±SD表示。组间差异显著*P 0.05, * * P 0.005 * * * P 0.001。

图6:细胞内白介素IL-4、IL-10和IL-13表达的流式细胞术分析显示,随着PRP浓度的增加,细胞内IL-10 (A)、IL-13 (B)和IL-4 (C)水平升高。数值代表了三个独立的实验。数据以平均值±SD表示。

图7:PRP对金属蛋白酶、组织抑制剂金属蛋白酶表达及细胞外基质成分的影响。(A-C)通过定量PCR分析MMPs、ADAMTS-5和TIMPs的mRNA水平。(B-D)用Elisa法测定经PRP处理的软骨细胞上清液的蛋白水平。(E)定量PCR分析AGG和COL2A1的表达。数值代表了8个独立实验。数据以平均值±SD表示。组间差异显著*P 0.05, * * P 0.005 * * * P 0.001。
参考文献:Moussa M , D Lajeunesse, Hilal G , et al. Platelet rich plasma (PRP) induces chondroprotection via increasing autophagy, anti-inflammatory markers, and decreasing apoptosis in human osteoarthritic cartilage[J]. Experimental Cell Research, 2017, 352(1):146-156.
编辑:小果果,转载请注明出处:https://www.cells88.com/cells/gxb/28502.html
免责声明:本站所转载文章来源于其他平台,主要目的在于分享行业相关知识,传递当前最新资讯。图片、文章版权均属于原作者所有,如有侵权,请及时告知,我们会在24小时内删除相关信息。
说明:本站所发布的案例均摘录于文献,仅用于科普干细胞与再生医学相关知识,不作为医疗建议。
                
                                                    微信扫一扫                                            
                                                    支付宝扫一扫