最新的研究表明在干细胞所起的再生抗衰作用中,干细胞分泌的细胞因子、外泌体起到了极其重要的作用。富含细胞因子与外泌体的干细胞上清液也因此引起了科学家的兴趣。
干细胞上清液是指从干细胞培养液中去除干细胞以及其他所有细胞成分,余留的液体。余留的液体由培养基、细胞因子以及外泌体三部分组成。这些液体富含多种营养物质,能够起到滋养细胞、激活细胞机能、平衡调节细胞生长的效果,简单来说,就是用来“养干细胞”的。
细胞因子:由干细胞合成、分泌的一类具有广泛生物学活性的小分子蛋白质,是上清液中富含细胞活性关键的信息传递物质,这种传递物质被称为细胞因子。对体内受到损伤的组织和细胞的功能恢复起到重要作用。



一、对细胞增殖、凋亡和细胞周期的影响

与UVB组相比,hUC-MSC-CM组细胞凋亡比例下降约4.5%,G1期细胞比例下降约5.06%。下图呈现的结果表明,hUC-MSC-CM 可以抑制 UVB 诱导的 HaCaT 细胞凋亡,同时还可以缓解 G1 期阻滞。此外,UVB 暴露导致细胞增殖减少,而用 hUC-MSC-CM 治疗抑制了这种趋势。
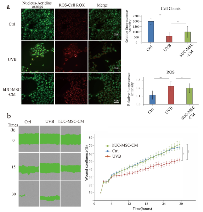
ROS(活性氧)是光引起细胞损伤的重要因素。在 hUC-MSC-CM 干预后ROS含量降低(下图a),表明hUC-MSC-CM具有抗ROS产生作用,促进了细胞光老化模型中细胞运动的恢复。

二、对UVB改变的细胞关键基因和蛋白的影响
基于qRT-PCR分析的关键基因表达与蛋白质组学分析的结果一致。其中,MYC、CXCL8、FGF-1和EREG的表达与hUC-MSC-CM干预后的原有趋势相反(下图a)。
MYC 是一种原癌基因,参与各种细胞功能的调节,包括细胞增殖。CXCL8是SASP的重要炎症因子和特征分子。FGF-1也被称为酸性成纤维细胞生长因子。先前的一项研究将纯化的 FGF-1 添加到经 UVB 照射的 HaCaT 细胞的培养基中,报道称 FGF-1 可有效提高HaCaT细胞的存活率89% 。EREG 已被确定为治疗由UVB引起的皮肤损伤的潜在靶点。

qRT-PCR 分析以验证关键基因的表达
研究结果提示这些关键基因可能与hUC -MSC-CM的抗光老化作用有关,可以通过降低p53的表达来抑制细胞凋亡,证实了 hUC-MSC-CM对UVB辐射损伤的保护作用。
基于目前的研究结果表明,hUC-MSC-CM 的抗光老化作用可能与 hUC-MSCs 的状态有关。采用对数生长期收获hUC-MSCs,hUC-MSCs-CM在第一次细胞传代时的抗光老化能力更强。这可能与 hUC-MSC-CM 中外泌体的质量有关。
干细胞条件培养基的成分很复杂,包括多种生长因子、多肽、miRNA、外泌体等。虽然各种研究已经证明了这些因子的抗光老化作用,但研究者认为外泌体可能是关键抗光老化因子。如果去除外泌体,hUC-MSC-CM 的抗光老化能力会大大减弱。
外泌体是细胞分泌的细胞外小囊泡,富含蛋白质、脂质和核酸,可以传递信号。研究者推测hUC-MSCs在对数生长期分泌的外泌体含有更利于细胞增殖、活性和转移的成分。此外,许多研究表明,干细胞在某些外部条件下预处理后,抵抗光老化的能力会增强 ,包括直接用刺激(如炎症因子)预处理、基因修饰等培养工艺的变化。例如三维 (3D) 和缺氧培养等,可以增强其治疗功能。
编辑:小果果,转载请注明出处:https://www.cells88.com/cells/wmt/33898.html
免责声明:本站所转载文章来源于其他平台,主要目的在于分享行业相关知识,传递当前最新资讯。图片、文章版权均属于原作者所有,如有侵权,请及时告知,我们会在24小时内删除相关信息。
说明:本站所发布的案例均摘录于文献,仅用于科普干细胞与再生医学相关知识,不作为医疗建议。

微信扫一扫
支付宝扫一扫