声明:本文为火石创造原创文章
创新研发:部分城市核心攻关及新药研发奖励达亿元级
国家级创新平台方面,主要针对国家重点实验室、国家工程研究中心、国家企业技术中心、国家级制造业创新中心、国家技术创新中心、国家产业创新中心等平台的奖励,深圳、杭州走在前列,最高奖励达到3000万元,苏州紧跟其之后,最高奖励2000万元。

来源:火石创造根据公开资料整理
核心攻关方面,深圳给予新靶点化学药、抗体药物、基因药物、细胞产品、微生物治疗、细菌治疗、多肽药物、噬菌体药物及酶工程等核心技术攻关和重大产业项目最高3亿元奖励。上海、武汉、杭州、苏州、成都均明确给予相关技术攻关项目或重大技术专项的最高奖励金额,分别为1亿元、5000万元、3000万元、2000万元和1000万元,广州市则按照“一事一议”原则给予技术攻关项目特殊优惠扶持。

来源:火石创造根据公开资料整理
新药研发方面,1类新药单个企业每年最高奖励金额最高的是深圳、武汉,均为1亿元,其次上海是7500万元、苏州是3000万元、成都是2000万元;2类新药单个企业每年最高奖励金额以深圳和苏州为最高,均为3000万元,其次是上海(1500万元)、成都(800万元)。

来源:火石创造根据公开资料整理
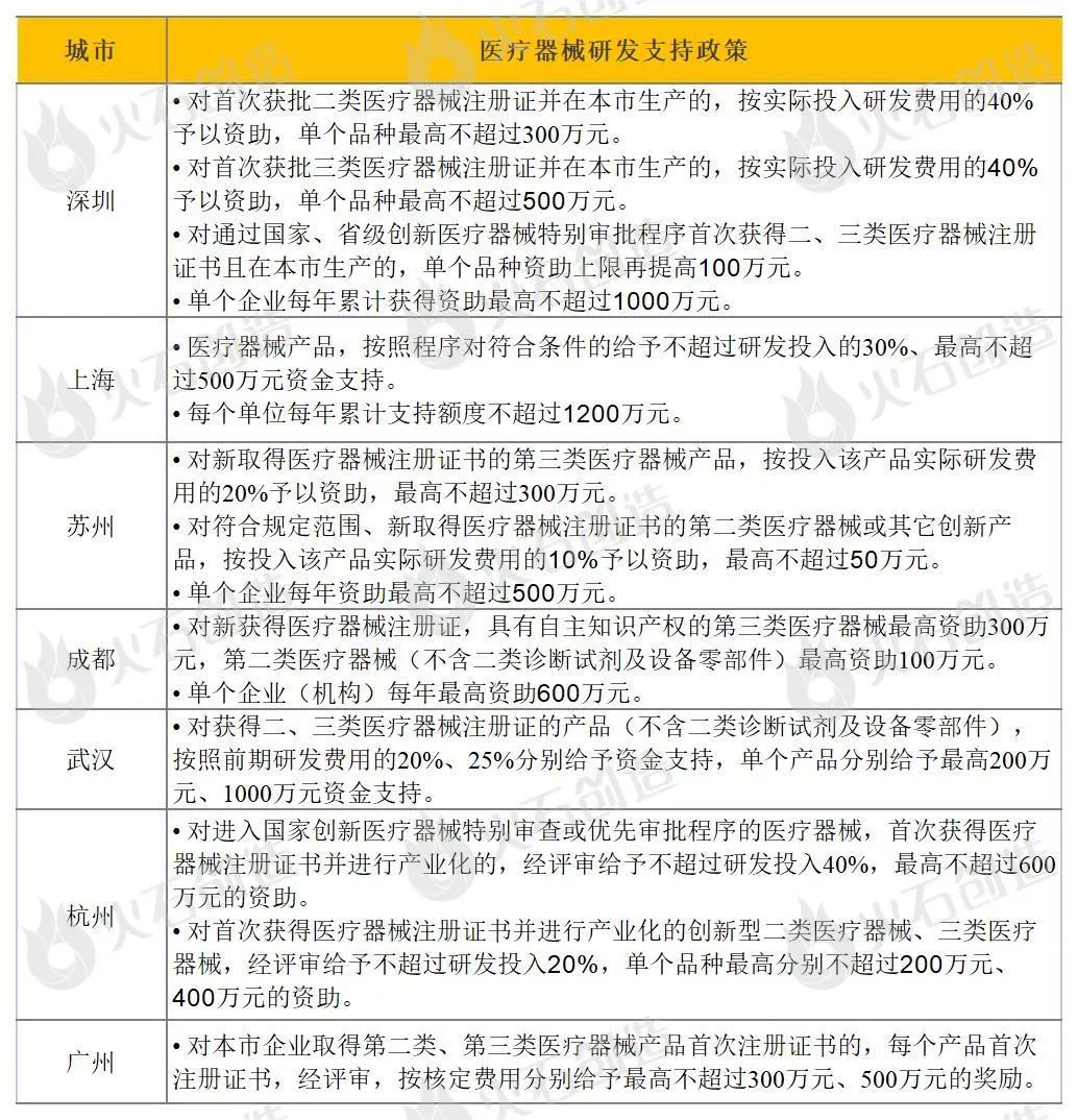
医疗器械研发方面,对于第二类、第三类医疗器械产品的医疗器械上市许可持有人,单个企业每年最高奖励金额最高的是上海(1200万元),其次是深圳(1000万元),成都、苏州单个医疗器械企业每年最高奖励力度相当,分别为600万元、500万元。

来源:火石创造根据公开资料整理
产业培育:不同城市政策着力点各有侧重
项目落地方面,各地政策通常是按实缴资本、总投资额、建设费用或固定资产投资额的相应比例给予投资项目奖励,目前是杭州在这方面扶持力度较大。杭州奖励比例最高,投资额2000万以上的生物医药项目按30%比例予以资助,最高可达1亿元。深圳对医疗器械方向GMP厂房新建或改造费用给予40%、最高3000元/㎡、最高不超过1000万元的资助。成都对于投资1亿元的项目按固定资产投资的3%、不超过500万元给予奖励,对投资1000万元的技改项目按5%、不超过500万元给予奖励。

来源:火石创造根据公开资料整理
企业引培方面,研究城市中主要是成都、苏州明确了对生物医药企业年主营业务收入、销售收入或技术改造提供奖励。成都对主营业务首次突破100亿元、50亿元、30亿元、10亿元的企业,分别奖励100万元、50万元、30万元、10万元;对单品种年销售收入首次突破10亿元、5亿元、3亿元、1亿元的药品和医疗器械,分别奖励50万元、30万元、20万元、10万元。技改方面,武汉对生物医药项目改造期内不高于其生产性设备投资以及研发投入总额的8%给予资金支持,单项最高1000万元;对生物医药企业生产设施、工艺装备进行技术改造的项目,苏州最高按照项目投资额的15%予以资助,单个企业每年资助最高不超过500万元。

来源:火石创造根据公开资料整理
委托生产方面,主要分为承担委托奖励和委托奖励两种。承担委托奖励以深圳力度最大,单个品种最高奖励达到1500万元(杭州是单个企业最高奖励1500万元),上海单个品种最高奖励500万元、单个企业每年最高奖励1000万元,苏州是单个品种最高奖励500万元,武汉是单个企业一次性奖励100万元。

来源:火石创造根据公开资料整理
对委托企业实施奖励的城市有杭州、苏州、成都、武汉,杭州是单个企业每年最高奖励1500万元,其次苏州单个品种最高奖励1000万元,成都是单个品种最高奖励500万元,武汉是一次性奖励100万元。

来源:火石创造根据公开资料整理
海外开拓方面,主要体现在对生产线或技改项目通过FDA(美国食品药品监督管理局)、EMA(欧洲药品管理局)、CE(欧洲共同体)、PMDA(日本药品医疗器械局)等发达国家和地区药品生产质量管理规范认证的生物医药企业或机构的奖励。对于单个品种的奖励,多数城市明确了最高奖励金额标准,上海高居首位,金额达到1000万元;广州其次,金额为500万元,成都、苏州并列第三,金额均为200万元;杭州最高奖励金额为50万元。此外,对于海外开拓技改方面的奖励,深圳按研发和临床费用的40%进行资助,单个企业每年最高奖励1000万元;上海按不超过研发投入30%、最高1000万元的标准进行奖励。
 来源:火石创造根据公开资料整理
来源:火石创造根据公开资料整理
公共服务:部分城市单项政策最高资助金额超千万
深圳、杭州、苏州、广州和成都等地产业政策都对公共服务方面进行重点支持,主要涵盖了对产业服务平台和相关质量管理认证的奖励。

来源:火石创造根据公开资料整理
质量认证方面,主要是对获得国内外GLP、GCP、CNAS资质的奖励,其中以深圳、成都奖励力度较大。深圳市对获得CNAS认证的平台最高奖励1000万元,成都对首次获得国际GLP或国内GCP的机构最高奖励1000万元,广州对首次获得GLP认证的机构最高奖励400万元,苏州对首次取得GLP认证项目最高给予200万元资助、对首次取得CNAS认证的项目最高资助300万元。

编辑:小果果,转载请注明出处:https://www.cells88.com/zixun/hybg/33478.html
免责声明:本站所转载文章来源于其他平台,主要目的在于分享行业相关知识,传递当前最新资讯。图片、文章版权均属于原作者所有,如有侵权,请及时告知,我们会在24小时内删除相关信息。
说明:本站所发布的案例均摘录于文献,仅用于科普干细胞与再生医学相关知识,不作为医疗建议。
 
                
 微信扫一扫
                                                    微信扫一扫                                             支付宝扫一扫
                                                    支付宝扫一扫                                             
             
                                    