stem cells
再生医学技术
干细胞·第三次医学革命
干细胞技术一直以来被视为“再生医学技术”,被誉为继药物治疗和手术治疗之后的第三次医学革命,是近年来国际医学前沿重点发展领域,为一些严重及难治性疾病,如糖尿病(足)、骨关节炎、溃疡性结肠炎、移植物抗宿主病(GvHD)、自身免疫性疾病、慢性牙周炎等带来了新的希望。
作为生命科学领域的重要研究热点之一,全球已经有十几款干细胞产品获批上市,以美国、欧洲和日本的市场化应用最为广泛,国内目前尚无上市的干细胞治疗产品。但自国内自开展干细胞治疗项目以来,国家陆续制定相关政策扶植研究院所、医疗机构与高新技术企业,加大技术投入,逐步推动国内干细胞治疗的发展。
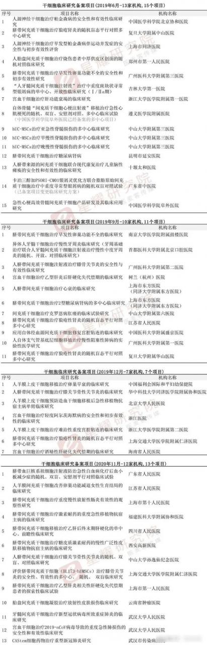
干细胞临床研究备案项目名单
在我国,干细胞按药品、技术管理的“类双轨制”监管。企业的干细胞制剂鼓励按药品申报,由国家食品药品监督管理总局(NMPA)监管;医疗机构主导的生物医学新技术,即医院制剂可按医疗技术进行管理,由卫健委监管。
2015年国家卫健委、国家药监局联合发布了《干细胞临床研究管理办法(试行)》。这是我国首个针对干细胞临床研究进行管理的规范性文件,旨在规范干细胞临床研究行为,保障受试者权益,促进干细胞研究健康发展。
近年来备案的干细胞临床研究项目也不断增多,2020年11月,广东省人民医院等十二家医疗机构的13个干细胞临床研究项目按照《干细胞临床研究管理办法(试行)》(国卫科教发〔2015〕48号)的规定完成备案。至此,干细胞临床研究备案机构增至111家,备案项目达100个。


新型冠状病毒感染疫情发生以来,全国22家医疗机构按照《干细胞临床研究管理办法(试行)》要求提交了23项干细胞治疗新冠肺炎临床研究备案申请,目前有浙江大学医学院附属第一医院等五家医疗机构四个项目先后在国家两委局完成备案(截至3月31日)。

因为新冠,干细胞闯入了大众的视野,但是我国研究学者对于干细胞技术的研究却从未停止过。干细胞临床数量的不断增加,意味着细胞治疗时代的逐步逼近,也意味着未来会迎来一个成果产出的爆发。
关于未来,干细胞前景无限。
···· 参考资料:CDE官网、中国医药生物技术协会 ····
编辑:小果果,转载请注明出处:https://www.cells88.com/zixun/hydt/2950.html
免责声明:本站所转载文章来源于其他平台,主要目的在于分享行业相关知识,传递当前最新资讯。图片、文章版权均属于原作者所有,如有侵权,请及时告知,我们会在24小时内删除相关信息。
说明:本站所发布的案例均摘录于文献,仅用于科普干细胞与再生医学相关知识,不作为医疗建议。

微信扫一扫
支付宝扫一扫