最近,一项发表在《PNAS》上的研究,把脐带血干细胞和胰腺癌治疗这两件原本相距甚远的事连接到了一起,让我们首次在“癌王”胰腺癌身上,看到了通用细胞药的雏形。
研究团队从一袋脐带血中分离出造血干细胞,在实验室内分阶段培养、精准基因改造,最终产出了一类专门用于攻击胰腺癌原位灶和转移灶的“工程化 NKT 细胞”。
按他们的工艺测算——
一袋普通分娩留下的脐带血,理论上可以制成上千剂、甚至上万剂标准化细胞制剂,给不同的患者使用。
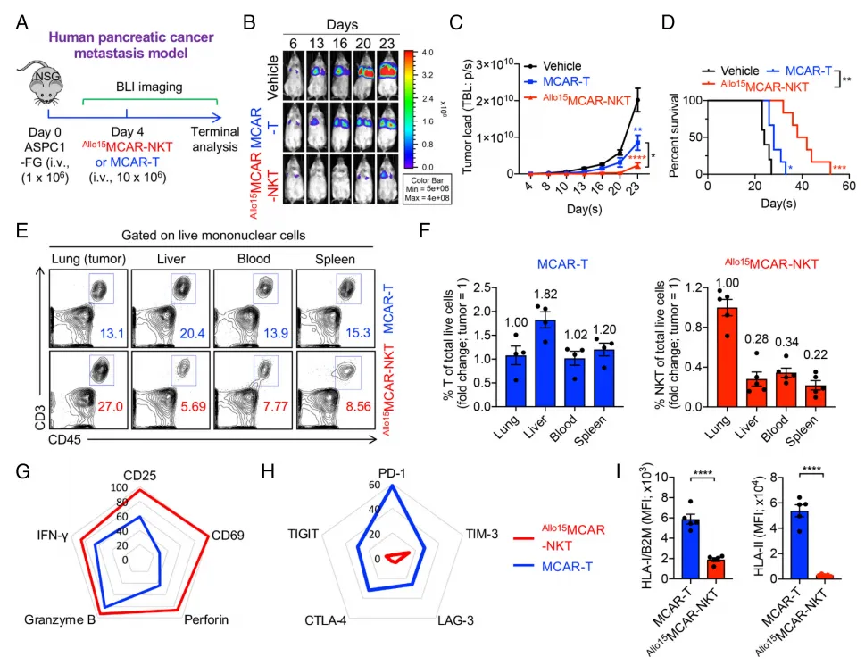
更重要的是,这批细胞在小鼠的胰腺原位肿瘤和肺部转移灶里,都展现出不错的杀瘤能力,同时细胞因子风暴、GvHD(移植物抗宿主)等风险信号偏低。
为“癌王”胰腺癌,带来了一条全新的免疫治疗思路。

他们到底造的是什么细胞?
可以先把它想象成一批“在干细胞工厂里定制的超级警察”。
大致步骤是这样的:
1、起点:脐带血造血干细胞(CD34⁺)
这是造血系统的“种子细胞”,来自健康捐献者的脐带血。
2、在实验室里,先“长成人”,再“练成特种兵”
经过 6 周左右的分阶段培养,这些干细胞被诱导成一种特殊淋巴细胞:NKT 细胞。NKT 天生有一点“T 细胞的精确”和“一点 NK 细胞的狠辣”,既能识别特定分子,又能通过“压力信号”识别异常细胞。
3、再给它们装上三样“装备”
通过一个载体,一次性给这批细胞装上三件东西:
一条识别通道:针对胰腺癌常见靶点 Mesothelin 的 CAR;
一台“内置加油站”:分泌少量 IL-15,帮助细胞自己续航;
一套固定的 NKT TCR,让整批细胞“同款配置”。
做完这一套,得到的就是论文里说的:
Allo15MCAR-NKT —— 一批可以“通用给别人用”的、带 CAR、会自己分泌 IL-15 的工程化 NKT 细胞。
和我们平时听到的 CAR-T 相比,这批细胞有几个不一样的性格:
既像 T,又像 NK:能靠 CAR 精准识别肿瘤,也能靠 NKG2D、DNAM-1 等 NK 受体打“抗原低/阴性”的肿瘤细胞;
疲劳得慢:在长时间反复对抗实验里,杀伤能力比传统 CAR-T 更耐久;
HLA 表达偏低:在异基因环境中,不那么容易被受体免疫系统“秒清除”,也不太容易引发 GvHD。

为什么说“一袋脐带血,可以变成千剂细胞药”?
与传统的自体 CAR-T,那套流程:
每个病人:先采血→ 分离 T 细胞 → 激活、转导、扩增 → 回输
一人一批,耗时耗钱,还受病人自身T 细胞质量限制。
这项研究走的是不一样的路子:
而是从一袋脐带血里提取出几百万造血干细胞;
经过约6 周的工厂化培养和分化,总量可以放大到 10¹² 级别的工程化 NKT 细胞。
如果未来临床单剂量按10⁸–10⁹ 个细胞来估算,一袋脐带血理论上可以拆分为约 1,000–10,000 剂治疗用细胞。至于实际用量还需要后续人体试验来确定。
这就是为什么可以用“一袋脐带血,千剂细胞药”来形容它——它不再是为某一个病人量身定做,而是朝着“通用货架化细胞药”迈了一步。
对价格、产能、可及性来说,这个方向的意义非常大。

“癌王”难打在哪,这批细胞又是怎么应对的?
胰腺癌之所以被叫“癌王”,有几个老问题:
发现晚,多数已经是局晚或转移期;
肿瘤细胞异质性很强,同一个病灶里,靶点表达参差不齐;
周围纤维化严重、免疫抑制细胞多,外来的免疫细胞很难爬进去,也难长久活下去。
这批 Allo15MCAR-NKT,设计上就是冲着这些难点去的:
1、多通路杀伤,防“靶点逃逸”
肿瘤细胞 Mesothelin 高表达时,用 CAR 精准识别;就算有细胞把 Mesothelin 关掉了,还能通过 NKG2D 等 NK 受体,认出处于应激状态、异常信号的细胞。在混合肿瘤模型里,它对 MSLN 阳性、阴性细胞都能给压力,比只认一个靶点的 CAR-T 更不容易“被溜走”。
2、更愿意钻进肿瘤“心脏地带”
这批 NKT 带有一组偏向炎症/肿瘤组织的趋化受体(例如 CCR2、CCR5、CXCR3 等);在胰腺原位瘤模型中,它们不只是停在肿瘤边缘,而是更多深入到肿瘤内部和癌细胞同场搏杀。
3、在转移灶也能持续起效
在模拟“胰腺癌全身转移”的小鼠模型里,Allo15MCAR-NKT 主动聚集到肺部等转移部位;总体瘤负荷更低,小鼠生存时间明显延长。
对临床一线来说,这意味着:如果未来真的能走到人体试验,这类细胞更有希望对“原发灶 + 转移灶”一起施加长期压力。

五、异基因、脐带血,会不会更危险?研究给了一些“安心”的信号
一听到“异基因+细胞治疗”,大家最担心的是排斥、GvHD 和细胞因子风暴。这项研究在体外共培养和人源化小鼠中看到,相比传统 CAR-T,这批 Allo-CAR-NKT 更不容易激活受体 T 细胞,自身几乎不引发典型 GvHD;在高负荷肿瘤+高剂量给药情境下,小鼠体重更稳定,IL-6、SAA-3 等炎症指标也更低,提示在“批量生产”和“安全性”之间,有机会找到平衡点。

六、用自己的脐带血,会不会更好?
很多人会问:能不能用自己的或家人的脐带血,进一步降低排斥?从免疫学上看,自体当然更理想,但现实中,多数胰腺癌患者并没有保存足量、高质量脐带血,而为每位患者单独制备一批细胞,成本和周期都很难承受。这项工作的价值,恰恰在于用异基因脐带血做成标准化、可批量的“通用细胞药”,再通过控制免疫原性、优化工艺,让更多患者有机会用得上。
总体来看,这还只是动物和体外数据,不代表“癌王被攻克”,却标记了一个新的方向:从“一人一袋定制细胞”,迈向“一袋脐带血,服务千人”的细胞工厂时代。
信息来源: Yan-Ruide Li 等人,《利用异基因干细胞工程化间皮素重定向 CAR-NKT 细胞靶向原位和转移性胰腺癌》,《美国国家科学院院刊》 (2025)
编辑:小果果,转载请注明出处:https://www.cells88.com/cells/gxb/43930.html
免责声明:本站旨在分享医学细胞知识,版权归原作者及原出处所有,内容仅为作者观点,并不代表本站立场。如涉及版权等问题,请联系我们及时处理。文章旨在知识交流与分享;不代表我们的立场也不作为相关医疗指导或用药建议,文章和图片部分内容为AI辅助生成仅作参考。

微信扫一扫
支付宝扫一扫