撰文|摩西
编辑|南风
夏天对于爱美人士来说是“又爱又恨”,在秀出美美的皮肤同时,又担心被阳光晒伤晒黑。众所周知,阳光中的紫外线(UV)是引起皮肤损伤和老化的主要外部因素,导致皮肤结构完整性下降和正常生理功能破坏。
紫外线(UV)引起外源性皮肤老化,也称为光老化[1]。紫外线造成的伤害因波长而异 [2,3],UVB辐射造成的皮肤伤害是相同剂量的UVA辐射造成的 800-1000倍[4]。UVB辐射会导致DNA损伤,发生皮肤红斑和皮肤癌。

已有研究表明,基于富含生长因子的血浆技术的自体血清具有显着的抗光老化特性[9]。多种血清生长因子,如转化生长因子β1(TGFβ1)和表皮生长因子(EGF),可以促进和参与皮肤再生的蛋白质的转录和合成[10,11,12]。
围绕干细胞技术发展的再生医学,逐渐将视角集中在干细胞解决皮肤衰老的研究上。
干细胞因其无限的增殖潜力和多向分化能力而成为抗光老化研究的热点领域。干细胞可以降低氧化应激,抑制细胞凋亡和衰老,促进细胞外基质(ECM)的合成和皮肤再生,调节炎症过程,具有抗皱和美白作用[1]。
多项研究证实,干细胞可以抵抗光老化,恢复老化皮肤的屏障功能[20,21,22]。干细胞通过影响周围微环境的旁分泌机制分泌多种生物活性分子,这表明干细胞条件的培养基可能是干细胞治疗的有效替代品。干细胞条件培养基中含有多种生长因子,如ILs、TNF-α、血管内皮生长因子、肝细胞生长因子和GCSF,可通过减少细胞凋亡和抑制氧化应激来保护组织[24]。
此外,干细胞条件培养基中的外泌体也被证明具有抗光老化作用[25]。与其他类型的干细胞相比,人脐带间充质干细胞(hUC-MSCs)可以通过非侵入方式采集,免疫原性较低,增殖速度更快,是再生医学的首选[26]。
因此,解放军疾病预防控制中心开展了一项研究,希望通过评估衰老生物标志物的变化,来验证以hUC-MSC-CM代表的干细胞条件培养基是否对光老化皮肤具有抗衰老作用。研究结果于近期发表在《干细胞研究与治疗》杂志上。

o1
对细胞增殖、凋亡和细胞周期的影响

与UVB组相比,hUC-MSC-CM组细胞凋亡比例下降约4.5%,G1期细胞比例下降约5.06%。下图呈现的结果表明,hUC-MSC-CM 可以抑制 UVB 诱导的 HaCaT 细胞凋亡,同时还可以缓解 G1 期阻滞。此外,UVB 暴露导致细胞增殖减少,而用 hUC-MSC-CM 治疗抑制了这种趋势。
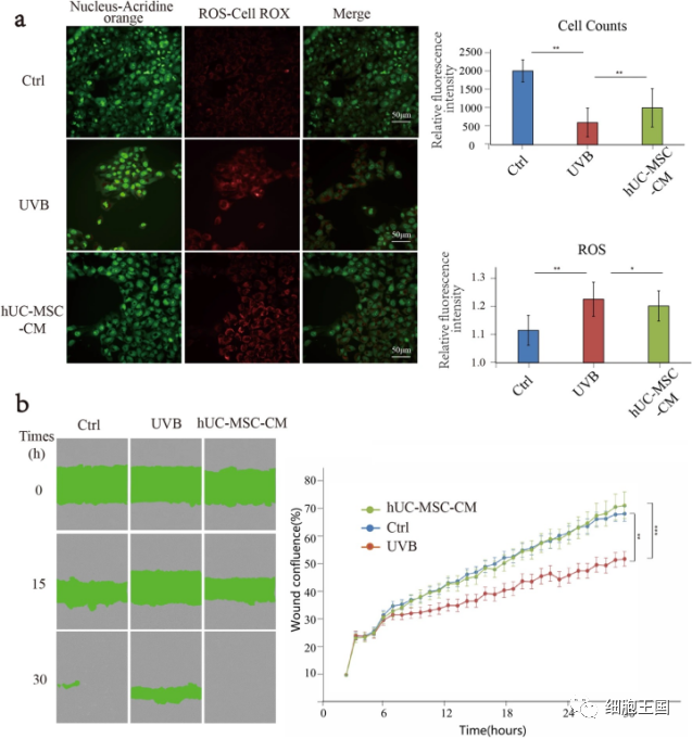
ROS(活性氧)是光引起细胞损伤的重要因素。在 hUC-MSC-CM 干预后ROS含量降低(下图a),表明hUC-MSC-CM具有抗ROS产生作用,促进了细胞光老化模型中细胞运动的恢复。

o2
对UVB改变的细胞关键基因和蛋白的影响
基于qRT-PCR分析的关键基因表达与蛋白质组学分析的结果一致。其中,MYC、CXCL8、FGF-1和EREG的表达与hUC-MSC-CM干预后的原有趋势相反(下图a)。
MYC 是一种原癌基因,参与各种细胞功能的调节,包括细胞增殖 [60]。CXCL8是SASP的重要炎症因子和特征分子。FGF-1也被称为酸性成纤维细胞生长因子。先前的一项研究将纯化的 FGF-1 添加到经 UVB 照射的 HaCaT 细胞的培养基中,报道称 FGF-1 可有效提高HaCaT细胞的存活率89% [61]。EREG 已被确定为治疗由UVB引起的皮肤损伤的潜在靶点[62]。

qRT-PCR 分析以验证关键基因的表达
研究结果提示这些关键基因可能与hUC -MSC-CM的抗光老化作用有关,可以通过降低p53的表达来抑制细胞凋亡,证实了 hUC-MSC-CM对UVB辐射损伤的保护作用。
基于目前的研究结果表明,hUC-MSC-CM 的抗光老化作用可能与 hUC-MSCs 的状态有关。采用对数生长期收获hUC-MSCs,hUC-MSCs-CM在第一次细胞传代时的抗光老化能力更强。这可能与 hUC-MSC-CM 中外泌体的质量有关。
干细胞条件培养基的成分很复杂,包括多种生长因子、多肽、miRNA、外泌体等。虽然各种研究已经证明了这些因子的抗光老化作用,但研究者认为外泌体可能是关键抗光老化因子。如果去除外泌体,hUC-MSC-CM 的抗光老化能力会大大减弱[64]。
外泌体是细胞分泌的细胞外小囊泡,富含蛋白质、脂质和核酸,可以传递信号[67]。研究者推测hUC-MSCs在对数生长期分泌的外泌体含有更利于细胞增殖、活性和转移的成分。此外,许多研究表明,干细胞在某些外部条件下预处理后,抵抗光老化的能力会增强 [1],包括直接用刺激(如炎症因子)预处理、基因修饰等培养工艺的变化。例如三维 (3D) 和缺氧培养等[68],可以增强其治疗功能。
结论
多组学相关性分析表明, hUC-MSC-CM 可抑制由 UVB 引起的细胞凋亡和细胞周期停滞,减少 ROS 产生,促进细胞增殖并增强细胞活性。总之,hUC-MSC-CM 有望成为一种有效的抗光老化剂,可用于对抗皮肤老化。
小编说// 一些细胞机构在干细胞衍生产品上,下了点功夫,很多读者一定也不陌生。物尽其用,将培养细胞后的上清液做成冻干粉,用于皮肤美容抗衰可能是一个好的方向。但国内对于干细胞衍生品的管理,目前还没有明确的规范可循,所以多数产品的标准无从谈起。
参考资料:
Multi-omics analysis of an in vitro photoaging model and protective effect of umbilical cord mesenchymal stem cell-conditioned medium
编辑:小果果,转载请注明出处:https://www.cells88.com/cells/gxb/16621.html
免责声明:本站所转载文章来源于其他平台,主要目的在于分享行业相关知识,传递当前最新资讯。图片、文章版权均属于原作者所有,如有侵权,请及时告知,我们会在24小时内删除相关信息。
说明:本站所发布的案例均摘录于文献,仅用于科普干细胞与再生医学相关知识,不作为医疗建议。

微信扫一扫
支付宝扫一扫